Novak Conversions Jeep Wrangler TJ engine mounts

Blower motor fan speed selection switch not working

I fixed the issue, while the blower motor was bad, after buying a new one and testing it, it still didn't turn. Figured that 12v is what it should have so my dad and I poked around with the voltmeter and found that, if you put one lead into the positive wire and one to the negative pole on the battery we were getting 12v but were not getting much of anything if the negative lead was on the negative wire going into the blower motor.

Come to find out, the blower motor as well as the ground was bad. Made a new ground wire and now it blows perfectly!

Thanks for the help everyone!
Might want to find out where the ground wire connects to that grounding point.
In the drawing the blower motor relay and resistor block share a common grounding point thru a splice.

1623935220648-png.png
 
Might want to find out where the ground wire connects to that grounding point.
In the drawing the blower motor relay and resistor block share a common grounding point thru a splice.

View attachment 259880
When the PO cut the original connector (finding that to be a trend, radio, fog, 3rd brake light etc. connectors were the same way) he grounded the blower motor directly to the battery. I changed it from the battery to a body point, so as of now they are not sharing a ground.

When I say that the ground was "bad" I mean the cable itself was bad, he used crimp connectors that he did not do a good job of putting on. The wire was loose inside the crimp.
 
  • Like
Reactions: CharlesHS
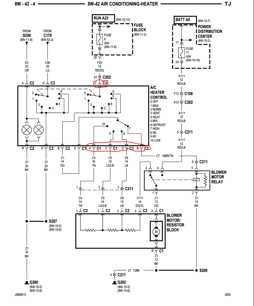
Thanks @qslim for explaining out this diagram, seriously helped a ton with troubleshooting. I'm gonna quickly go over how I narrowed it down to the ground.

I like it when there is a step-by-step guide to troubleshooting things like this, but I couldn't find one for the blower not working at any speed. Because of this, I am going to take a stab at doing it on my own.

Also, please tell me if I misinterpreted where the blower motor is in this diagram. I think I got it right though.
1623935220648.png

NOTE: This is the fuse diagram for the 1998 model year, and the fuse numbers I use are the ones for that version. I believe it is the same for 1997 as well but I believe it changed in 1999. The same general way that the system works should be the same, but fuse/relay locations etc. may be different. Check this thread to find the diagram for your exact model year.

First, I checked where I put the red checkmarks, which are the 20a fuse #8 behind the glove box and the 40a fuse #11 in the engine bay. Those weren't popped and I used a voltmeter just to make sure.

The next easiest thing to check is the blower motor relay next to the green checkmark. That is also behind the glove box, closer to the right side. I knew that worked because I heard it actuate when I changed the slider setting from off to front vents. Just to be sure, I swapped it with a known working one. A couple of the relays in the PDC in the engine bay are the same kind of relay. I used my rear defrost relay, but the ABS relay (if you're equipped with it) or the starter relay should work as well.

The next was the actual fan speed control switch, next to the blue checkmark. The connector has letters on it that tell you what each connector is. I jumped C to any of the other ones, and the fan would not spin. Plugging the connector back in and cycling through the speeds like normal, still nothing. To test that the switch wasn't working, I put a voltmeter on both pins of the blower fan connector and cycled through. I was reading about 4 volts on the highest setting and it got lower each step I turned the switch, leading me to believe that the switch worked.

After that, the next thing to test would be the resistor next to the orange checkmark, although if that were the issue the highest fan speed should still work, which was not the case for me. Regardless, I tested it out. I happened to have a new one when I accidentally bought two and I simply replaced it. I believe there is a way to test it using the voltmeter on the ohm setting, but I do not know exact values etc. However, it is about a $10 part at most that fails commonly, so may as well replace it while you are there.

The last thing to test was the actual blower motor itself. To remove it, first disconnect and remove the battery. Next, remove the three (3) 8mm bolts holding in the PCM and remove the plugs. Last, use the same 8mm socket to remove the 3 shorter bolts holding in the blower fan. You are probably going to want an extension for this. To manually jump it, stick two spade connectors into the terminals inside the blower fan, and touch them to the battery, try to swap the polarity if it doesn't work the first time. If it does work, you will probably cause a spark and scare the hell out of you before starting to spin, but if it doesn't, nothing happens. The latter was the case for me. I bought an admittedly very expensive (to me, $100) blower motor and replaced it. As other people wrote in some other posts on this thread, you can get it on RockAuto or Ebay for much cheaper, but I really needed it then and there; it was about 95 degrees outside and 85% humidity. That still, however, didn't fix the problem.

That meant that all the individual components were good, and it was a wire in between one of them that was the issue. The relay worked, which means that the resistor worked, which means that the fan speed switch worked. I just replaced the motor, so that was good.

I ended up finding out that if I were to put the voltmeter's positive lead on the blower motor fan connector and the negative lead onto the negative side of the battery, I was reading a full 12 volts. Doing the same on the going into the connector going into the blower motor was reading about 4 volts. Turns out that when the PO cut the original connector in favor of spade connectors (?) he did not do a good job of securing the connector for the ground cable. It was loose and making an intermittent connection. Fixed it up and now the fan works perfectly!
 
Last edited:
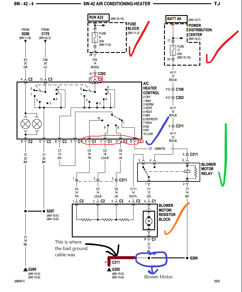
Thanks @qslim for explaining out this diagram, seriously helped a ton with troubleshooting. I'm gonna quickly go over how I narrowed it down to the ground.

I like it when there is a step-by-step guide to troubleshooting things like this, but I couldn't find one for the blower not working at any speed. Because of this, I am going to take a stab at doing it on my own.

Also, please tell me if I misinterpreted where the blower motor is in this diagram. I think I got it right though.
View attachment 260088
NOTE: This is the fuse diagram for the 1998 model year, and the fuse numbers I use are the ones for that version. I believe it is the same for 1997 as well but I believe it changed in 1999. The same general way that the system works should be the same, but fuse/relay locations etc. may be different. Check this thread to find the diagram for your exact model year.

First, I checked where I put the red checkmarks, which are the 20a fuse #8 behind the glove box and the 40a fuse #11 in the engine bay. Those weren't popped and I used a voltmeter just to make sure.

The next easiest thing to check is the blower motor relay next to the green checkmark. That is also behind the glove box, closer to the right side. I knew that worked because I heard it actuate when I changed the slider setting from off to front vents. Just to be sure, I swapped it with a known working one. A couple of the relays in the PDC in the engine bay are the same kind of relay. I used my rear defrost relay, but the ABS relay (if you're equipped with it) or the starter relay should work as well.

The next was the actual fan speed control switch, next to the blue checkmark. The connector has letters on it that tell you what each connector is. I jumped C to any of the other ones, and the fan would not spin. Plugging the connector back in and cycling through the speeds like normal, still nothing. To test that the switch wasn't working, I put a voltmeter on both pins of the blower fan connector and cycled through. I was reading about 4 volts on the highest setting and it got lower each step I turned the switch, leading me to believe that the switch worked.

After that, the next thing to test would be the relay, although if that were the issue the highest fan speed should still work, which was not the case for me. Regardless, I tested it out. I happened to have a new one when I accidentally bought two and I simply replaced it. I believe there is a way to test it using the voltmeter on the ohm setting, but I do not know exact values etc. However, it is about a $10 part at most that fails commonly, so may as well replace it while you are there.

The last thing to test was the actual blower motor itself. To remove it, first disconnect at remove the battery. Next, remove the three (3) 8mm bolts holding in the PCM and remove the plugs. Last, use the same 8mm socket to remove the 3 shorter bolts holding in the blower fan. You are probably going to want an extension for this. To manually jump it, stick two spade connectors into the terminals inside the blower fan, and touch them to the battery, try to swap the polarity if it doesn't work the first time. If it does work, you will probably cause a spark and scare the hell out of you before starting to spin, but if it doesn't, nothing happens. The latter was the case for me. I bought an admittedly very expensive (to me, $100) blower motor and replaced it. As other people wrote in some other posts on this thread, you can get it on RockAuto or Ebay for much cheaper, but I really needed it then and there; it was about 95 degrees outside and 85% humidity. That still, however, didn't fix the problem.

That meant that all the individual components were good, and it was a wire in between one of them that was the issue. The only thing from the relay worked, which means that the resistor worked, which means that the fan speed switch worked. I just replaced the motor, so that was good.

I ended up finding out that if I were to put the voltmeter's positive lead on the blower motor fan connector and the negative lead onto the negative side of the battery, I was reading a full 12 volts. Doing the same on the going into the connector going into the blower motor was reading about 4 volts. Turns out that when the PO cut the original connector in favor of spade connectors (?) he did not do a good job of securing the connector for the ground cable. It was loose and making an intermittent connection. Fixed it up and now the fan works perfectly!
Nice work dude, sounds like you have a knack for it.

BTW our factory service manuals are over in the TJ Resources subforum, you can download yours for free. All the wiring diagrams are in section 8W.
 
Hi All, I have the same issue none of my fan speeds work. Before I dive into this I noticed that someone has been in here and installed a HVAC control that has A/C and my 1998 TJ does not have A/C. Does anyone know if this would prevent the fan from working? Nothing works currently, no fan and I can't tell if the door moves inside the dash. Any suggestions before I start working on this? I was gonna start with swapping the resistor but if I need a new control panel I guess I should buy one of them first.
 
Hi All, I have the same issue none of my fan speeds work. Before I dive into this I noticed that someone has been in here and installed a HVAC control that has A/C and my 1998 TJ does not have A/C. Does anyone know if this would prevent the fan from working? Nothing works currently, no fan and I can't tell if the door moves inside the dash. Any suggestions before I start working on this? I was gonna start with swapping the resistor but if I need a new control panel I guess I should buy one of them first.
I don't think that not having AC would stop your blower motor from working outright; I think you should go through the troubleshooting process. The wiring diagram should also apply to your AC-less TJ
 
Hi All,
What a mess I found in the dash. The the blower motor resistor was toast and so is the plug. I'll have to find parts to get that fixed. I also looked into the hvac controls and found what looks like a retro fit gone bad. All the wires you see I found as they are they don't even match the blower control panel. I also found the vacuum hoses taped together. I took the tape off and found this mess inside the glove box. Does anyone know if a 1998 TJ w/o A/C came with a slide control hvac panel or a rotary knob panel? I currently have a rotary knob panel with A/C controls and I think I need a slide control panel.

Any help or insight will be welcome.

-Paul

hvac mess.jpg


resistor burned plug.jpg


vac hose mess.jpg
 
  • Wow
Reactions: GaTechTJ
Hi All,
What a mess I found in the dash. The the blower motor resistor was toast and so is the plug. I'll have to find parts to get that fixed. I also looked into the hvac controls and found what looks like a retro fit gone bad. All the wires you see I found as they are they don't even match the blower control panel. I also found the vacuum hoses taped together. I took the tape off and found this mess inside the glove box. Does anyone know if a 1998 TJ w/o A/C came with a slide control hvac panel or a rotary knob panel? I currently have a rotary knob panel with A/C controls and I think I need a slide control panel.

Any help or insight will be welcome.

-Paul

View attachment 268317

View attachment 268318

View attachment 268319
That definitely looks like a really bad retrofit. All pre-'99 TJs came with slider controls, AC or not, so someone tried to do a conversion here. I think there is a thread about converting the slider controls to the rotary knobs, so maybe you can use that to help troubleshoot the issue
 
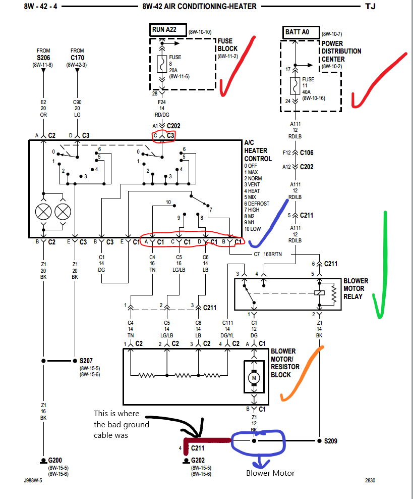
Thanks @qslim for explaining out this diagram, seriously helped a ton with troubleshooting. I'm gonna quickly go over how I narrowed it down to the ground.

I like it when there is a step-by-step guide to troubleshooting things like this, but I couldn't find one for the blower not working at any speed. Because of this, I am going to take a stab at doing it on my own.

Also, please tell me if I misinterpreted where the blower motor is in this diagram. I think I got it right though.
View attachment 260088
NOTE: This is the fuse diagram for the 1998 model year, and the fuse numbers I use are the ones for that version. I believe it is the same for 1997 as well but I believe it changed in 1999. The same general way that the system works should be the same, but fuse/relay locations etc. may be different. Check this thread to find the diagram for your exact model year.

First, I checked where I put the red checkmarks, which are the 20a fuse #8 behind the glove box and the 40a fuse #11 in the engine bay. Those weren't popped and I used a voltmeter just to make sure.

The next easiest thing to check is the blower motor relay next to the green checkmark. That is also behind the glove box, closer to the right side. I knew that worked because I heard it actuate when I changed the slider setting from off to front vents. Just to be sure, I swapped it with a known working one. A couple of the relays in the PDC in the engine bay are the same kind of relay. I used my rear defrost relay, but the ABS relay (if you're equipped with it) or the starter relay should work as well.

The next was the actual fan speed control switch, next to the blue checkmark. The connector has letters on it that tell you what each connector is. I jumped C to any of the other ones, and the fan would not spin. Plugging the connector back in and cycling through the speeds like normal, still nothing. To test that the switch wasn't working, I put a voltmeter on both pins of the blower fan connector and cycled through. I was reading about 4 volts on the highest setting and it got lower each step I turned the switch, leading me to believe that the switch worked.

After that, the next thing to test would be the resistor next to the orange checkmark, although if that were the issue the highest fan speed should still work, which was not the case for me. Regardless, I tested it out. I happened to have a new one when I accidentally bought two and I simply replaced it. I believe there is a way to test it using the voltmeter on the ohm setting, but I do not know exact values etc. However, it is about a $10 part at most that fails commonly, so may as well replace it while you are there.

The last thing to test was the actual blower motor itself. To remove it, first disconnect and remove the battery. Next, remove the three (3) 8mm bolts holding in the PCM and remove the plugs. Last, use the same 8mm socket to remove the 3 shorter bolts holding in the blower fan. You are probably going to want an extension for this. To manually jump it, stick two spade connectors into the terminals inside the blower fan, and touch them to the battery, try to swap the polarity if it doesn't work the first time. If it does work, you will probably cause a spark and scare the hell out of you before starting to spin, but if it doesn't, nothing happens. The latter was the case for me. I bought an admittedly very expensive (to me, $100) blower motor and replaced it. As other people wrote in some other posts on this thread, you can get it on RockAuto or Ebay for much cheaper, but I really needed it then and there; it was about 95 degrees outside and 85% humidity. That still, however, didn't fix the problem.

That meant that all the individual components were good, and it was a wire in between one of them that was the issue. The relay worked, which means that the resistor worked, which means that the fan speed switch worked. I just replaced the motor, so that was good.

I ended up finding out that if I were to put the voltmeter's positive lead on the blower motor fan connector and the negative lead onto the negative side of the battery, I was reading a full 12 volts. Doing the same on the going into the connector going into the blower motor was reading about 4 volts. Turns out that when the PO cut the original connector in favor of spade connectors (?) he did not do a good job of securing the connector for the ground cable. It was loose and making an intermittent connection. Fixed it up and now the fan works perfectly!

ok I’ve replaced the resistor and the motor both. Mine still doesn’t work. It came on for a second but the. Stopped when I got happy. I’ve checked all fuses under the hood. I checked the ones behind the glove box as well. I pulled the starter relay that I knew was good and swapped it out with the blower motor relay stil nothing. idk if it has anything to do with it but the HVEC fuse has no power on either side. I have no tail lights and no dash lights either. Only thing I haven’t checked is the switch. Mines a 1997 so it has the slider controls. Any ideas? Thanks in advance
 
I didn't want to start a new thread I hope to piggyback here. I printed out the wiring diagram posted earlier.

Wife's 98 has no fan at all. I've been working on it for months, we sold it off years ago with other vehicles and projects to get debt free.

It came back to us via Facebook, guy had bought it and asked lots of questions.
I offered to buy it back for her as a gift for beating Cancer, and here I am working on this fan situation amongst after frame repair, completely new brake system, fuel system, non functional lights, etc.

No fan at all, using diagram, I've got 12.4 volts at large fuse 11 in the PDC.

I have 12 volts coming into the relay.

I pulled the relay, applied 12v to pin 86, grounded pin 85, it clicked.

Ohms between 85&86, 75.6.

Ohms between 30&87a, 1.0.

Ohms between 30&87, zero.

I went to fuse 8 behind dash, I have nothing with a meter or test light. I tried with key on and off (thought that was the key hot circuit though), does the engine need to be running for that to be hot?

Switch itself has no heat marks or visual impairments.

I pulled the fan motor, electric connections look good, spins hard when applied directly to 12 volts and ground.

I wanted to check the harness at the fan motor, and at the switch.

But fuse 8 not testing correctly, again should the engine be running, or can I key on only?

I'm weak electrically, I want understand the problem without throwing parts.

I stopped due to thunder storms rolling in, I have no garage.

Thanks for any input or advise
 
BLTHOMAS,

You need to check Ignition switch connector pin 8 (12 ga Orange Black wire) for voltage; this wire feeds the fuse block (behind glove compartment). If there is no power with ignition switch in RUN position then check Ignition Switch connector pin 9 (12 ga Pink Black wire) for power which is fed from the PDC (fuse block in engine compartment) 40A fuse 6.
With the Ignition switch connector disconnected; measure resistance across pins 8 and 9 with ignition switch in the RUN position. If there is no continuity; then the ignition switch internal contacts are the problem.
 
TaTank y
BLTHOMAS,

You need to check Ignition switch connector pin 8 (12 ga Orange Black wire) for voltage; this wire feeds the fuse block (behind glove compartment). If there is no power with ignition switch in RUN position then check Ignition Switch connector pin 9 (12 ga Pink Black wire) for power which is fed from the PDC (fuse block in engine compartment) 40A fuse 6.
With the Ignition switch connector disconnected; measure resistance across pins 8 and 9 with ignition switch in the RUN position. If there is no continuity; then the ignition switch internal contacts are the problem.

Thank you very much Charles for the info and what to look for. Pin 9 has voltage, pin 8 has no voltage with key in run.

I disconnected and had no continuity between pins. This jeep sat a long time in Virginia humidity. Betting the contacts are bad in the switch.

New switch ordered as no one had one logical will post up once installed.

Thanks longjp2 for the link, I'll definitely read up on it.
 
Update:

Finally got a new switch, installed, and now have power to the fan. All four speeds work, and we have good heat on defrost.

My dash vent selector only works for defrost or off. All the actuators look pretty rusty under the dash. To check for vacuum with engine running, could I just pull a line and see if I have suction? Is it noticeable? Like if I want floor, will I feel it down there at end of line?

After replacing the ignition switch, multifunction switch, and wiper switch, I have no hazards (all other light functions work), and no wipers what so ever.

Those are my only hurdles to get it on the road.

Where is a good resource to print wiring diagrams so I can try and trace this circuits?

Many thanks for the help so far
 
In the Forum TJ Resources section there is a Factory Service Manual in PDF that can be downloaded for your year TJ.
The schematics are in Section 8W.

Yessir found those and downloaded. I want to check for power coming into those harnesses at the column. Also found some test instructions for the pins on each switch. See what I get and post back. Thank you
 
So I downloaded the service manual and started poking around looking at wiring diagrams.

The 12v power coming into the wiper switch tests good with key on. Pulled the cowl, power is present at end of harness, and when flipping the wipers low or high, corresponding pins are hot.

Pulled the motor, and I can't manually move it at all. I'm thinking its seized or burnt up.

On to the hazards, the wire coming from the PDC is dead at the multi switch plug. The 12v switched wire right next to it in the plug works fine.

I pull the PDC apart, started looking for breaks in the wire at the other end assuming it goes straight through the harness to the multi function switch.

I found a swollen section as I untaped it in the loom. Is that a fusible link, and how do I know if its good short of cutting it out? Pic attached.

Thanks as always.

received_3610387375885106.jpeg
 
Novak Conversions Jeep Wrangler TJ engine mounts